在华商,
你是否总能遇到这样那样的尴尬,
比如下面这种尴尬...
(舍友打电话问开机密码)
A:歪?你上次说的开机密码是什么来着?
B:是3590
A:好的,43590
B:不是,是3590
A:这次我听清楚了,43590,我记下了,挂啦~
B:No,the password is three five nine zero!

(在潮汕汤粉店打包)
C:唔该打包一个牛河,几钱?
D:舌二块强!
面对这些日常对话
是不是觉得讲好普通话实在太难?
再告诉你们一个秘密!
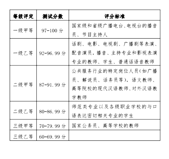
如果你想从事以下职业,那你可要赶快报名普通话考试啦!

普通话水平测试试卷由四个测试项构成,总分为100分。
1.读单音节字词100个,限时3分50秒,占10分。目的考查应试人普通话声母、韵母和声调的发音。
2.读双音节词语50个,限时2分50秒,占20分 。目的是考查应试人声、韵、调的发音外 ,还要考查上声变调、儿化韵和轻声的读音。
3.400字短文朗读,限时4分钟,占30分。目的是考查应试人使用普通话朗读书面材料的能力,重点考查语音、语流音变、语调等。
4.说话,时间3分钟,占40分。目的是考查应试人在无文字凭借的情况下说普通话所达到的规范程度。
会讲一口流利的普通话,便于和任何地方的人交流,
可以为日后心仪的职业提供更多可能性,
可以正确传达自己想要表达的内容,
少些迷之尴尬,多些沟通自信
虽然好担心,
但是还是好心动,
好想考好普通话!
来了!
第20届全国推广普通话宣传周
文学系团总支/学生会与华商学院学生教学信息中心
9月12日12:00—17:30
将在三饭门口前举行推普活动
提供普通话测试资料在线下载
不但如此,我们将在现场设置六个游戏
分别是:
游戏一(绕口令)
游戏二(绕口令接龙)
游戏三(脑筋急转弯)
游戏四(多音字辨析)
游戏五(标准普通话翻译)
游戏六(标准普通话念新闻稿)
每种游戏难度不同,可以获得的星星数量也不同
集星星,完成游戏越多,精美奖品越丰富!
技多不压身,技高人胆大!
普通话证书,你值得拥有~
锁定9月12日12:00—17:30
三饭门口普通话推广摊位等你来!